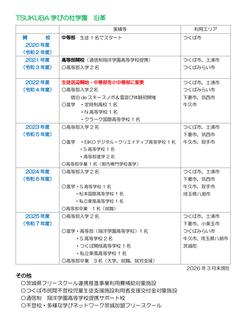
学びの杜沿革(~令和7年度)
令和7年度節目の会を終え、令和8年度となりました。
現在の学びの杜学園概要をまとめてみましたので、参考にしてください。
▢高校進学の傾向・・・卒業生の多くは通信制高校を選択しています。
▢利用エリア・・・地域限定ではありません。つくば市の児童生徒を中心につくば市以外の子どもたちも登校しています。
▢出席扱い・・・つくば市及び市外、茨城県以外の学校においても、所属生徒については全員出席扱いとなっています。
▢生徒送迎・・・つくば市内限定で生徒送迎が利用できます。乗降場所はほとんどがご自宅となっています。
▢利用料補助・・・各種利用費補助の対象となります。(詳しくは、お住いの自治体、茨城県にお問合せください)
上記について、他ご不明な点がございましたらお問合せください。

